2018年余額已不足,就只剩不到10天了,不知道大家有沒有注意到很多政策截止時間都在2018年12月31日。下面,好辦易給大家總結一下在這個時點的幾個您不能忽視的事項。
1.一般納稅人轉小規模納稅人
一般納稅人轉為小規模,須在2018年12月31日前辦理,超過期限就無法轉回小規模了!
轉登記要點回顧:
1、一般納稅人轉為小規模納稅人的條件
? 轉登記日前連續12個月(按月申報納稅人)或連續4個季度(按季申報納稅人)累計應稅銷售額未超過500萬元的才可以轉回小規模;
? 營改增行業的一般納稅人不得轉回小規模;
? 2018年5月1日以后新成立的已經認定一般納稅人的不得轉回。
2、一般納稅人轉為小規模納稅人的流程
符合規定的納稅人,向主管稅務機關填報《一般納稅人轉為小規模納稅人登記表》,并提供稅務登記證件;已實行實名辦稅的納稅人,無需提供稅務登記證件。
政策依據:《國家稅務總局關于統一小規模納稅人標準等若干增值稅問題的公告》(國家稅務總局公告2018年第18號)
2.國地稅合并過渡期即將結束,全部啟用新的發票監制章
2018年6月國地稅征管體制改革,掛牌前已由各省稅務機關統一印制的稅收票證和原各省國稅機關已監制的發票在2018年12月31日前可以繼續使用,也就是說各省國稅局監制的發票即將停用,在此之前取得的這類發票,我們會計朋友們要抓緊時間入賬了。
既然要啟用新的發票監制章,下面這件事又要注意了,自建電子發票服務平臺和第三方電子發票服務平臺的納稅人,一定要記得在2018年12月31日前完成升級工作。
溫馨提示:今年年底前,還未用完的省級國稅局監制章發票一定要去繳銷;2019年后收到的發票,會計朋友們一定要認真審核,不得再收取2019年1月1日以后開具的省級國稅局監制章的發票。
政策依據:《國家稅務總局關于增值稅電子普通發票使用有關事項的公告》(國家稅務總局公告2018年第41號)
3.紙質通行費發票進項稅計算抵扣即將到期
2018年1月1日至12月31日,納稅人支付的一級、二級公路通行費,可憑取得的通行費發票上注明的收費金額按照公式計算可抵扣進項稅額。2018年12月31日以后若要抵扣進項稅一定要取得收費公路通行費增值稅電子普通發票。
所以近期取得的一級、二級公路通行費請在2018年12月31日前盡快入賬,計算抵扣進項稅。
溫馨提示:若需取得通行費電子發票,需要辦理ETC卡或用戶卡,登錄發票服務平臺注冊賬戶,綁定ETC卡或用戶卡后即可開具。
政策依據:《財政部 國家稅務總局關于租入固定資產進項稅額抵扣等增值稅政策的通知》(財稅[2017]90號)
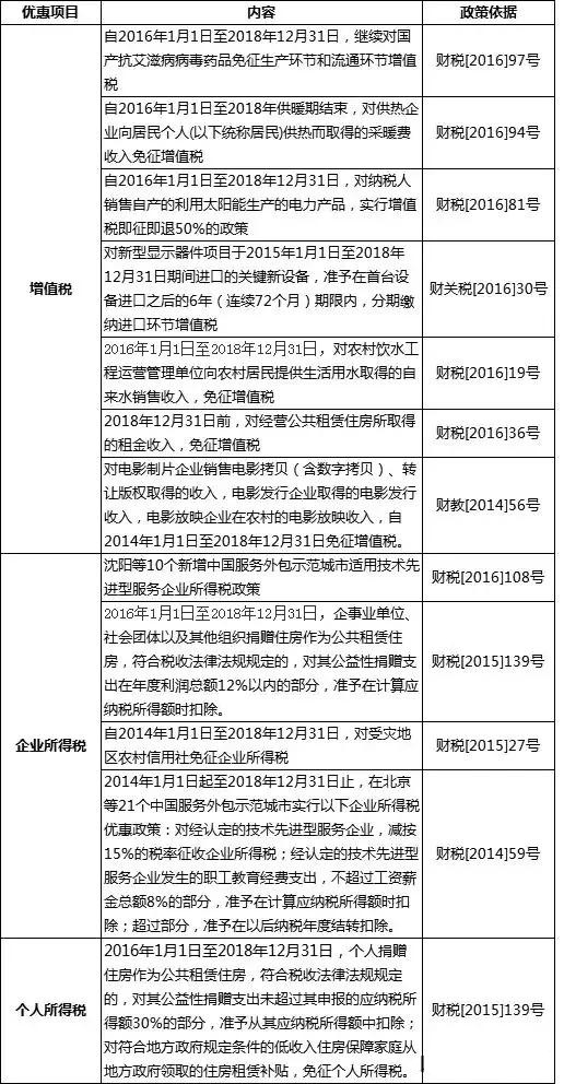
4.各項優惠政策即將到期
好辦易為大家整理了一些即將到期的主要稅種的優惠政策供大家參考:

以上即好辦易為大家整理的關于“12月31日之前可別忘了做這些事”的內容,如需更多財稅資訊或相關財稅服務,就來好辦易。